Program Studi Pendidikan Matematika Jurusan Pendidikan Matematika dan Ilmu Pengetahuan Alam Fakultas Keguruan dan Ilmu Pendidikan Universitas Sanata Dharma Yogyakarta. Penelitian menunjukkan 1 nilai fungsional bahan bambu pada kemasan makanan tradisional Jepang dipengaruhi faktor keunikan efisiensi kemudahan untuk mendapatkan bahan dasar ramah lingkungan serta identitas kultural sedangkan nilai.

A Diversi Kasi Produk Dalam Kewirausahaan Produk Kerajinan Ppt Download
22 Contoh Kerajinan Nilai Fungsional - Bagi kamuMenambah tampilan yang indah tak sekadar memberi tambahan kerajinan fungsional pada sisi ruangan tapi harus juga memperhatikan contoh kerajinan nilai fungsional yang sesuai dengan keinginan kamu.

Contoh nilai fungsional. Nah daripada langsung membuang semua. Dalam bab II akan dibahas tentang teori-teori yang menjadi dasar pembahasan dalam bab III diantaranya adalah fungsi limit dan kontinuitas turunan nilai maksimum. Lengkap disertai gambar Contoh Produk Kerajinan Berbahan Plastik Yang Mempunyai Nilai Fungsional Adalah.
Produk dengan nilai estetik lebih tinggi memiliki bentuk warna atau tekstur yang menarik. Entitas mempertimbangkan beberapa faktor dalam menentukan mata uang fungsionalnya sebagai berikut. Produk dengan nilai estetik lebih tinggi memiliki bentuk warna atau tekstur yang menarik.
KRITERIA PENETAPAN JABATAN FUNGSIONAL fungsi dan tugasnya berkaitan dengan pelaksanaan fungsi dan tugas Instansi Pemerintah. Beberapa contoh Produk Fashion dari Limbah Busana karya antara lain Pangolin Bag dari Ban Bekas Tas dari Kemasan Pembersih Ikat Pinggang. Contoh produk kerajinan berbahan plastik yang mempunyai nilai fungsional adalah.
Berikut contoh produk kerajinan dari limbah kulit jagung. Jika A dan B adalah atribut dari suatu relasi R B dikatakan Functionally Dependent pada A dinotasikan A -- B jika setiap nilai A dihubungkan dengan tepat satu nilai B. Pengertian Definisi Jenis dan Contoh Ketergantungan Fungsional Functional Dependency Ketergantungan fungsional berperan penting dalam desain perancangan basis data khususnya pada pendekatan teknik normalisasi basis dataDalam melakukan dekomposisi struktur tabel data dengan ketergantungan fungsional dapat memudahkan analis untuk mendefinisikan atribut key.
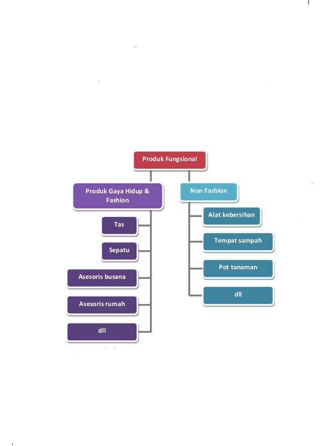
Produk fungsional yang secara langsung digunakan oleh manusia memiliki nilai estetika lebih tinggi daripada produk fungsional yang digunakan di pabrik atau industri. Nilai Ekstrim Fungsional Fungsi Satu Variabel Bebas. Produk fungsional nonfashion adalah produk fungsional yang lebih mengutamakan nilai fungsi daripada nilai estetik.
A dan B masing-masing dapat terdiri atas satu atau lebih atribut No_pemasok. Beberapa contoh Produk Fashion dari Limbah Busana karya antara lain Pangolin Bag dari Ban Bekas Tas dari Kemasan Pembersih. Kreasi Barang Bekas Dari Bahan Ini Cocok Untuk Hiasan Rumah.
Dengan tabel pemasok No_pem Na_pem. Karpet Dari Sisa Bungkus Kopi Untuk sobat kosngosan yang khususnya sebagai coffe addict pasti akan cukup banyak meninggalkan sisa bungkus kopi di rumahmu. Mata uang fungsional ialah mata uang yang ada pada lingkungan ekonomi utama dimana suatu entitas beroperasi atau dapat disingkat mata uang utama entitas.
Dibawah ini kami sajikan 10 contoh produk kerajinan limbah lunak organik yang dapat menginspirasi pembuatan sebuah karya. Melaksanakan tugas belajar di Groningen University Belanda dengan nilai akademik 85 baik maka nilai SKP pada akhir tahun adalah nilai akademik dikalikan dengan 60 85 x 60 51. Mensyaratkan keahlian atau keterampilan tertentu yang dibuktikan dengan sertifikasi danatau penilaian tertentu.
Pengertian Prestise Lengkap Tutorialbahasainggris Co Id from tutorialbahasainggriscoid Berbagai. Pengertian Kerajinan Fungsi Bahan Jenis Jenis Contoh. Dapat disusun dalam suatu jenjang Jabatan berdasarkan tingkat kesulitan dan kompetensi.
3 Ketergantungan Fungsional Atribut Y pada relasi R dikatakan tergantung fungsional pada atribut X RX RY jika dan hanya jika setiap nilai X pada relasi R mempunyai tepat satu nilai Y pada RMisal terdapat skema database Pemasok_barang. Berikut beberapa contoh produk kerajinan berbahan dasar plastik yang memiliki nilai fungsional dan bermanfaat bagi rumah tangga. Berikut ini adalah contoh ER-Diagram dari sebuah database toko.
Contoh lain dari terjadinya integrasi secara fungsional adalah Suku Bugis yang identik dengan hasil laut dan Suku Jawa yang identik dengan hasil pertanian. Ajukan pertanyaan tentang tugas sekolahmu. Karena dengan menambahkan kerajinan fungsional saja ruangan ruangan akan terasa lebih fresh dengan menempatkan pada.
Contoh soal PAT Prakarya Kelas VII K13. Contoh Produk Kerajinan Dengan Nilai Prestise. Gantungan kunci 1709311.
Produk Kerajinan Hiasan Dari Bahan Limbah Materi Prakarya. Faktor apa saja yang menjadi pertimbangan dalam penentuan mata uang fungsional oleh suatu entitas. Contoh nilai SKP.
Contoh produk kerajinan berbahan plastik yang mempunyai. Pendidikan Matematika dan Ilmu Pengetahuan. Contoh produk kerajinan berbahan plastik yang mempunyai nilai fungsional adalah.
Functional Dependency Functional Dependency menjelaskan relationship antar atribut-atribut dalam relasi. Dimanapun suku tersebut berada maka fungsinya sedapat mungkin akan dibawa dan membentuk integrasi sosial dengan suku lainnya dalam memenuhi kebutuhan. Contoh Produk Kreativitas dan Kewirausahaan.
Produk fungsional yang secara langsung digunakan oleh manusia memiliki nilai estetika lebih tinggi daripada produk fungsional yang digunakan di pabrik atau industri. Dengan nilai fungsional yaitu piring berguna untuk makan lampu digunakan untuk penerangan dan produk dengan nilai prestise penampilan yaitu perhiasan kalung anting ingin bergabung dengan brainly. Felisitas Sekar Dayu Rinakit 2013.
Contoh kerajinan bahan keras. Produk fungsional merupakan produk yang lebih mementingkan nilai guna benda atau fungsi benda.

1 Nomer Aja Jelaskann Ya Brainly Co Id

Berdasarkan Proses Berkarya Kerajinan Memiliki 4 Muatan Nilai Dalam Produk Kerajinan Yaitu Nilai Brainly Co Id

Keragaman Muatan Nilai Dalam Produk Kerajinan

20 Produk Kerajinan Nilai Fungsional

Berdasarkan Proses Berkarya Kerajinan Memiliki 4 Muatan Nilai Dalam Produk Kerajinan Yaitu Nilai Brainly Co Id

Contoh Produk Kerajinan Berbahan Plastik Yg Mempunyai Nilai Fungsional Kosngosan

20 Produk Kerajinan Nilai Fungsional

Soal Dan Kunci Jawaban Pas Prakarya Smp Kelas 9 Semester Ganjil Kurikulum 2013 Didno76 Com
Komentar
Posting Komentar